十大正规彩票平台
澳門威尼斯人娛樂城
彩票平台
體育博彩網站
pg电子试玩
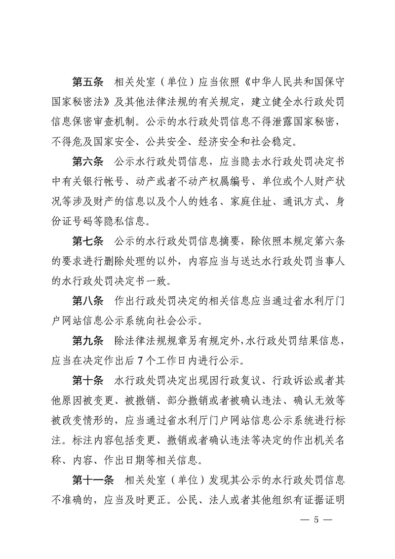
十大网赌靠谱网址平台
彩票平台
體育博彩網站
pg电子试玩
十大网赌靠谱网址平台
>网站地图-sitemap
今天是:
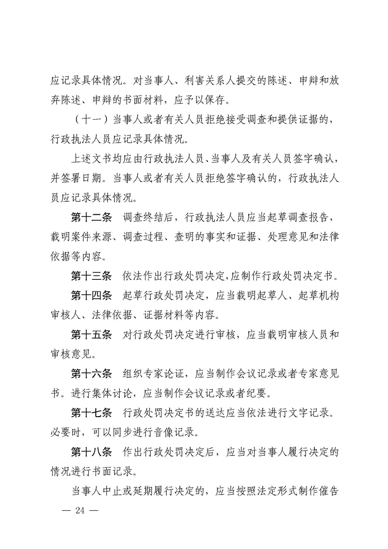
繁体
登录
注册
网站首页
十大信誉彩票平台
政策
彩票平台指南
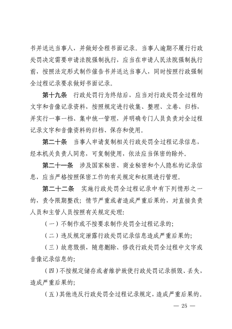
十大信誉彩票平台制度
法定主动公开内容
十大信誉彩票平台工作年度报告
政府网站监管年度报表
依申请公开
新闻动态
水利要闻
图片报道
基层水事
媒体关注
彩票平台
网上办事
彩票平台
调查征集
在线访谈
咨询投诉
业务专辑
防汛抗旱
河道堤防
河湖长制和水资源
农村水利水土保持
河道堤防和湖泊
水库农电和移民
建设管理和安全监督
水政监察
行政许可
当前位置:
首页
> 正文
省水利厅关于印发《湖北省水利厅全面推行行政执法“三项制度”配套实施细则》的通知
作者: 时间:2020-03-05 稿件上传:市水利和湖泊局
关闭
咸宁水利微信公众号
全球网赌十大网站
最大正规电子游戏平台
赌球平台推荐
365BET官方网站
亚洲体育博彩平台
在线博彩平台
正规博彩网站
澳门威尼斯人官方网
十大博彩正规平台